SEO NEGATIVO

Sí, te estamos haciendo SEO Negativo (100% gratis y efectivo)

Historia Del Judaismo Resumida

Guía resumida del significado de Janucá - Enlace Judío .

Mario Satz: El Judaísmo | Palabra de Jorge .

Historia resumida de Moisés .

KIRCHER LANDSCAPE: Breve historia de las religiones .

Adán y Eva: La Historia de la Manzana Resumida para Niños .

Islamismo, Judaísmo, Budismo, Hinduísmo e Cristianismo ... .

KIRCHER LANDSCAPE: Breve historia de las religiones .

ViajarSempreViajar: Jerusalém História Resumida, Israel ... .

linea de tiempo de la historia universal antes de cristo y ... .

Historia resumida del avance israelí sobre palestina ... .

Maribel Seño de Reli: RELIGIONES MONOTEISTAS .

'História dos Judeus Portugueses' - Menino Rabino .

BLOG DO MOISÉS: 103 anos: o que comemorar? .

COSAS DE MI IGLESIA CATOLICA: 97.- BREVE INTRODUCCIÓN A LA ... .

regime Archives | Cult Stories .

La historia del Pueblo de Israel .

10.- La Península Ibérica. El pre... .

THE TÍO OF THE MINE - Víctor Montoya .

Zemirón - com transliteração e tradução resumida ... .

La visita al Centro Cultural Recoleta es una cita obligada ... .

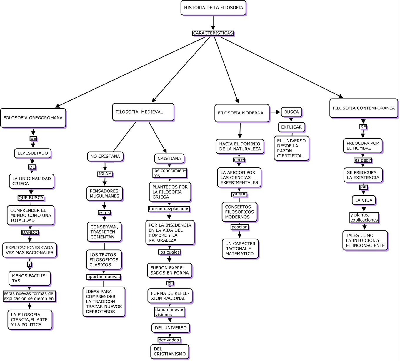
Mapa Conceptual Filosófico | FILOSOFIA P... .

LAS LINEAS DEL TIEMPO - HISTORIA DE LAS RELIGIONES .

Historia-Geografía- Formación Ciudadana ISLGSM: agosto 2011 .

Bloguinho do céu: Fevereiro 2016 .

Blog del Profesorado de Religión Católica: Recursos ... .

DEPARTAMENTO DE RELIGIÓN .

Israel: ministro diz que UNESCO “não vai apagar a história ... .

medios internacionales y mapas de información: La Historia ... .

Carta a um judeu espírita de quem Jesus se aproximou ... .

ISLAMISMO: Orígenes del Islamismo .

Salón Rojo | CINE SILENTE MEXICANO / MEXICAN SILENT CINEMA .

Def Leppard - High N Dry - Hibiscus Hotel Siesta Key Florida .

A Voz da Nação: Outubro 2010 .

Atividade ensino religioso justiça .

Islamismo, Judaísmo, Budismo, Hinduísmo e Cristianismo ... .

historytb: Mapa conceitual das religiões no mundo .

¿Qué dicen realmente los verdaderos Diez Mandamientos ... .

Capax Dei.: Linea de tiempo desde Abraham hasta Jesús. .

Judaísmo en un click: ARQUEOLOGIA E HISTORIA DE ISRAEL y ... .

Breve+historia+del+pueblo+de+israel .

Índice de Mapas Biblia Vocabulario bíblico Base de datos ... .

O cristianismo em roma .